Instance Verification Kit (IVK)
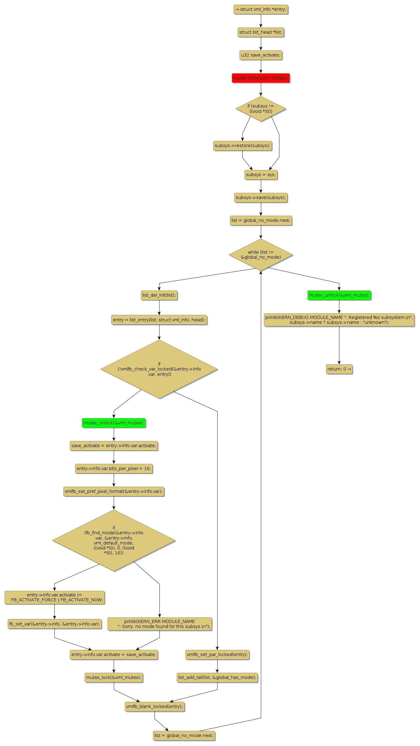
mutex lock @ [26711+23+/linux-3.19-rc1/drivers/video/fbdev/vermilion/vermilion.c]
Instance Signature: vml_mutex
|
The Matching Pair Graph:
|
|
Function Name
|
Control Flow Graph (CFG)
|
Events Flow Graph (EFG)
|
Source Correspondence
|
|
vmlfb_register_subsys
|
|
|
[26594+21+/linux-3.19-rc1/drivers/video/fbdev/vermilion/vermilion.c]
|